# Exploitation
Ce chapitre explique le fonctionnement de base d'ELO Modern Authentication.
# Bases
L'utilisateur s'authentifie via le fournisseur d'identité ou localement, selon l'application.
Le navigateur est redirigé vers ELO après l'authentification.
L'attribution des utilisateurs se base toujours sur l'e-mail.
La session ELOix est initiée et trois cookies sont créés :
ticket: le ticket ELOix qui est disponible dans HttpSessiontoken: le jeton d'accès du fournisseur d'identifiants (utile pour les intégrations Microsoft Office 365)provider: l'ID provider utilisée pour l'authentification (seulement à des fins d'information)
# Déroulement
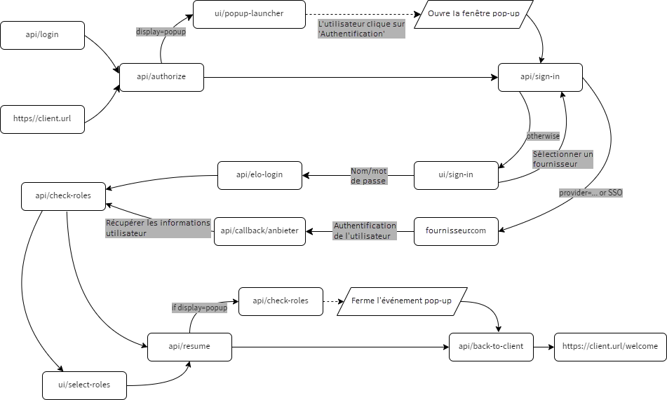
Le plan de déroulement suivant montre le principe de la connexion via ELO Modern Authentication.

# Remarques sur le fonctionnement
Veuillez prendre notes des remarques suivantes.
- Les chemins doivent terminer par un
"/"(exemple :.../auth2/). - Pour terminer la session comme il se doit, lancez
/logout. - Codez le paramètre URL dans
?clientUrl=some-url. - Pour des raisons de sécurité, la saisie des données utilisateur telles que les mots de passe ne devrait jamais se faire à l'intérieur des iFrames.
- Pour cette raison, il existe une page spécifique
plugin/auth2/popup-launcher?...- Comme les bloqueurs de publicité bloquent généralement les "pop-ups directs", l'utilisateur doit d'abord cliquer sur Connexion pour déclencher le processus.
- Pour cette raison, il existe une page spécifique